Die Nistkasten-Elektronik

Im Winter 2010 wurde der bisherige Nistkasten durch einen neuen 3. Nistkasten ersetzt. Hier beschreibe ich die Elektronik zur Steuerung der beiden Kameras und der Beleuchtung.
Überblick
Die Nistkasten-Elektronik besteht aus 3 Teilen:
- Der bisherigen Schwarzweiß-Kamera mit Infrarot-Beleuchtung (rechts).
- Einem Anschlußkasten für die beiden Kameras (Mitte).
- Einem externen Steuergerät (links).
Die Schwarzweiß-Kamera
Hierfür wird das im alten Nistkasten bereits seit 2004 im Einsatz befindliche Kameramodul weiterverwendet. Folgende Modifikationen werden jedoch vorgenommen (blau gekennzeichnet in obigem Blockschaltbild):
- Auftrennen der Verbindung zwischen GND und Kathode der IR-LED und Herausführen des Kathodenanschlusses über Pin 5 der Sub-D-Buchse:


- Einbau einer 3,5-mm-Klinkenbuchse zum Anschluß des Fotowiderstandes (LDR) für den Dämmerungsschalter im Steuergerät und Herausführen der beiden Anschlüsse über Pins 8 und 9 der Sub-D-Buchse.


Der Anschlußkasten
Der sogenannte "Anschlußkasten" (mir ist kein besseres Wort dafür eingefallen) dient zum Anschluß der beiden Kameras und enthält einen 12-Volt-Spannungsregler zum Betrieb der Farbkamera und ein Relais zum Umschalten zwischen den Videosignalen beider Kameras. Der Aufbau der Spannungsregler-Platine entspricht dem für das Steuergerät. Als Relais habe ich mir das G5V-2 von Conrad (Art.-Nr. 503882) herausgesucht. Dieses ist zwar schon sehr leise, jedoch habe ich es zusätzlich noch mittels Schaumstoff schwingungsgedämpft im Gehäuse angebracht. Trotzdem ist das Umschalten über das Nistkasten-Mikrofon zu hören. Die Vögel wird es aber hoffentlich nicht stören.


Das Steuergerät
Das Steuergerät ist über eine 15 Meter lange Leitung mit dem Nistkasten verbunden. Über das Steuergerät erfolgt die Stromversorgung sowie die Steuerung der beiden Nistkasten-Kameras und der Infrarotbeleuchtung.
Da mein Videoserver über nur einen Video-Eingang verfügt, muß zwischen beiden Kameras umgeschaltet werden. Hierfür gibt es 4 verschiedene Modi, die über einen 4-fach-Wahlschalter am Steuergerät ausgewählt werden können:
- Manuelle Auswahl der Schwarzweiß-Kamera.
- Manuelle Auswahl der Farb-Kamera.
- Helligkeitsgesteuerte Kamera-Auswahl (Hell/Dunkel-Schwelle einstellbar):
- dunkel: Schwarzweiß-Kamera
- hell: Farb-Kamera
- Intervallgesteuerte Kamerawahl: Abwechselnde Umschaltung zwischen Farb- und Schwarzweiß-Kamera (Intervalldauer einstellbar).
Damit das Infrarotlicht nicht unnötigerweise eingeschaltet ist und die Farbwiedergabe verfälscht, ist dieses zu- und abschaltbar. Über einen 3-fach-Wahlschalter kann zwischen folgenden 3 Einstellungen gewählt werden:
- Manuelle Aktivierung der Infrarotbeleuchtung (Infrarotlicht immer ein).
- Manuelle Deaktivierung der Infrarotbeleuchtung (Infrarotlicht immer aus).
- Helligkeitsgesteuerte Aktivierung der Infrarotbeleuchtung (Hell/Dunkel-Schwelle einstellbar):
- dunkel: Infrarotlicht ein
- hell: Infrarotlicht aus
Die helligkeitsgesteuerte Kamera-Auswahl bzw. Aktivierung der Infrarotbeleuchtung erfolgt über einen Dämmerungsschalter mit Fotowiderstand (LDR). Für die intervallgesteuerte Kamerawahl wird ein Intervallschalter verwendet.
Die Beschreibung der Schaltungen von Dämmerungs- und Intervallschalter folgen weiter unten. Die beiden Schaltungen wurden vorher auf Steckplatine getestet:

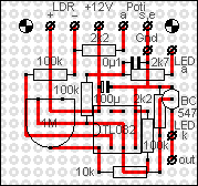
Dämmerungsschalter
Der im Steuergerät untergebrachte Dämmerungsschalter besteht aus einem Komperator mit einstellbarer Hysterese. Mit dem logarithmischen 2M-Poti wird die Empfindlichkeit so eingestellt, daß die IR-Beleuchtung erst dann eingeschaltet wird, wenn es für die Kameras zu dunkel geworden ist. Da der LDR auch auf IR-Licht anspricht, muß die Hysterese mit dem 1M-Trimmpoti gerade so groß eingestellt werden, daß die IR-Beleuchtung nicht gleich wieder ausgeschaltet wird. Unnötig groß sollte die Hysterese dagegen nicht sein, damit die IR-Beleuchtung nicht zu spät wieder ausgeschaltet wird, wenn es wieder heller wird.
Als LDR habe ich einen A1060 (Conrad 183563) getestet, der im Vergleich zu einigen anderen LDRs aus meiner "Bastelkiste" sehr empfindlich ist und auch noch bei sehr wenig Licht reagiert.
Die Eingänge des zweiten, unbenutzten OpAmp des TL082 wurde so beschaltet, daß er nicht unkontrolliert zu schwingen anfangen kann, was Störungen verursachen und den Stromverbrauch erhöhen könnte.




Intervallschalter
Der ebenfalls im Steuergerät untergebrachte Intervallschalter ist mit einem Timer-Baustein 555 aufgebaut. Dieser ist so beschaltet, daß Ein- und Ausschaltzeit in etwa gleich sind. Die Funktionsweise der Schaltung ist folgende: Ist der Ausgang (Pin 3) auf 12V, wird der 1000µ-Elko über das 220k-Poti und den 15k-Widerstand solange aufgeladen, bis die Spannung an TRIG (Pin 2) den Schwellwert von ca. 8V erreicht. Dadurch schaltet der Ausgang (Pin 3) auf 0V, wodurch der Elko über das Poti und den Widerstand solange entladen wird, bis die Spannung an THR (Pin 6) auf etwa 4V gefallen ist. Dadurch schaltet der Ausgang (Pin 3) wieder auf 12V, und das Spiel beginnt von Neuem. Ein- und Ausschaltzeit hängen somit direkt von den Werten des Elkos und der Reihenschaltung aus Widerstand und Poti ab. Diese wurden durch Ausprobieren so dimensioniert, daß sich eine Ein- und Ausschaltzeit von jeweils ca. 10...180 Sekunden ergibt.
Als Poti habe ich einen logarithmischen Typ gewählt, damit die Einstellung im unteren Bereich feiner ist als im oberen, d.h. die Intervalle zwischen z.B. 10 und 60 Sekunden lassen sich genauer einstellen als die Intervalle zwischen 120 und 180 Sekunden.
Bei dem Timer-IC sollte es sich im eine CMOS-Variante handeln (z.B. LMC555CN oder TLC555CP). Bei den bipolaren Typen (z.B. NE555, MC1455) würde sich mit dieser Beschaltung kein symmetrisches Taktverhältnis ergeben, da hier die Ausgangsspannung an Pin 3 um 1,4 V unter der Versorgungsspannung liegt, wodurch der Elko langsamer aufgeladen wird als entladen.




Spannungsregler
Die Stromversorgung von Dämmerungs- und Intervallschalter erfolgt über einen 12-Volt-Spannungsregler. Hierzu wird wie üblich ein Spannungsregler-Baustein 78S12 verwendet:




Über die zusätzlichen Ebenen der beiden Stufenschalter im Steuergerät erfolgt die Zuschaltung der Versorgungsspannung für Dämmerungs- und Intervallschalter nur dann, wenn sie auch tatsächlich gebraucht werden:

Gehäuse
Die 3 Platinen des Steuergerätes werden in ein Pultgehäuse eingebaut:



Einbau der Elektronik in den Nistkasten
Im "Dachgeschoß" des Nistkastens links der "Anschlußkasten" und rechts das S/W-Kameramodul:

Das Steuergerät in Aktion:

Test der Anlage am Fernseher:

Und am Computer:

Nachträgliche Änderungen
Da es sich herausgestellt hatte, daß der Dämmerungsschalter zu schnell reagiert und bereits zwischen Farb- und Schwarzweiß-Kamera umschaltet, wenn die Meise das Einflugloch des Nistkastens auch nur kurz verdeckt, habe ich zwischen dem invertierenden Eingang des Operationsverstärkers und Masse nachträglich einen 100-µF-Elko (im Schaltbild blau gezeichnet) eingelötet, der zusammen mit dem 100-k-Widerstand einen Tiefpaß bildet und so eine mehrsekündige Verzögerung bewirkt:


Siehe auch
Quelle:


